Прошу совета по лабораторному БП
08.09.2022 13:45:14
990
Артур - ur6lqm
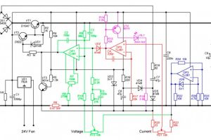
Может сейчас не время для таких вопросов, но ищу схему для построения трансформаторного лабораторного БП с регулировкой напряжения 0-30В и тока 0-3А или до 5А.
Задачи - ремонт радиостанций, бытовой аппаратуры, аудиоаппаратуры.
Не уверен что больше 3А стоит делать, но может кто подскажет.
Пока п...
Комментариев: 11 Последний: 09.09.22